인증 소개
2018학년도 입학생
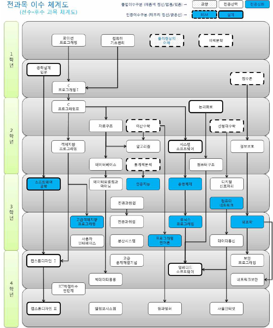
설계과목의 괄호 안의 숫자는 설계학점임.
이수체계에 따라 수강신청 및 학점 이수를 해야 하며, 체계를 따르지 못하는 사유 발생 시에는 지도교수와의 상담을 통하여 승인을 득한 후 수강신청을 해야 한다.
이 사이트는 자바스크립트를 지원하지 않으면 정상적으로 보이지 않을수 있습니다.